欢迎来到天空集运!
马来西亚/新加坡春节假期物流安排通知
越南陆运/空运 春节假期安排
柬埔寨空运、陆运业务春节放假安排的通知
泰国陆运及空运业务春节假期安排及截单通知
2026年春节菲律宾空运/海运春节放假安排
登录
注册
日本邮政仓
日本邮政仓
中国青岛仓
首页
常见问题
收费详情
会员中心
包裹管理
包裹预报
订单管理
提交发货
订单列表
账户管理
账户设置
在线充值
修改密码
我的优惠
我的优惠券
收货地址
我的收货地址
新增收货地址
新闻中心
关于我们
联系我们
您现在的位置:
首页
>
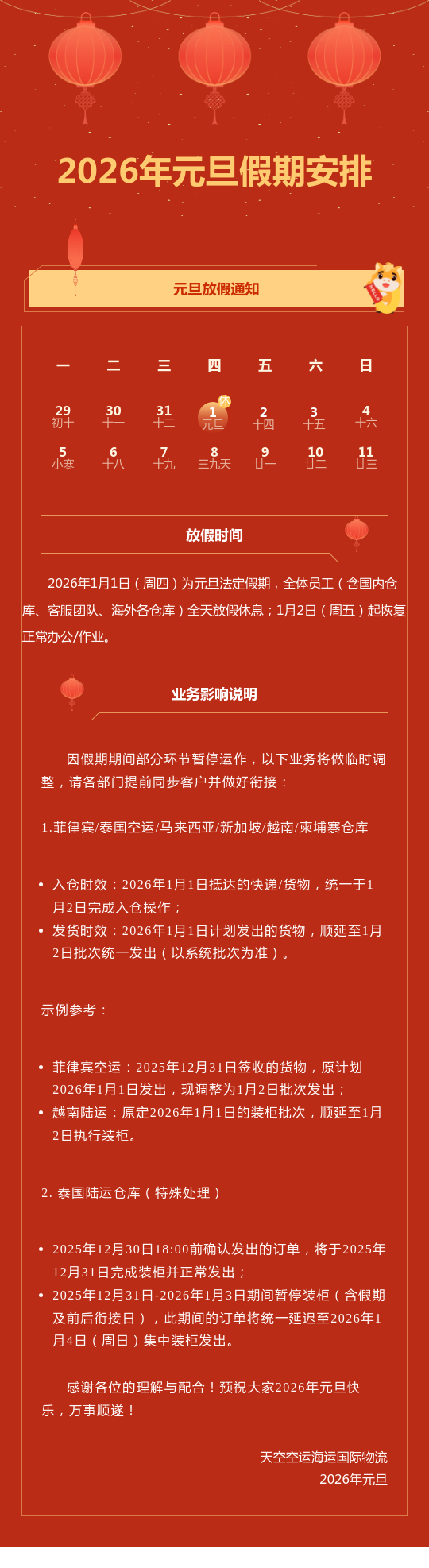
2026年元旦假期安排
禁运详情
费用明细
操作流程
关于我们
联系我们
商务合作:admin@tiankon.com
微信公众号:天空集运
微信客服
小程序
技术支持 所百集运321系统